近日,上市公司隆鑫通用大手笔购买7亿元的私募产品,却被上交所火速问询。这究竟是怎么回事?
上市公司斥资7亿元买私募产品
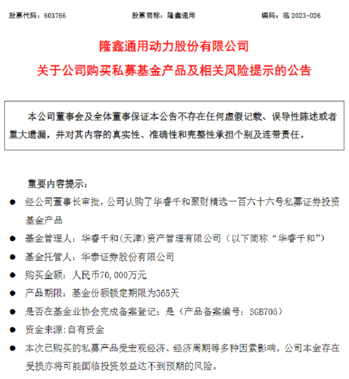
6月16日晚,上市公司隆鑫通用发布公告称,经公司董事长审批,公司认购了华睿千和聚财精选一百六十六号私募证券投资基金产品,购买金额为7亿元人民币。

公告中称,6月14日,该公司董事长涂建华代表公司与华睿千和(天津)资产管理有限公司(以下简称“华睿千和”)及华泰证券股份有限公司三方签订了《华睿千和聚财精选一百六十六号私募证券投资基金-基金合同》(以下简称《基金合同》),公司以自有闲置资金7亿元购买了华睿千和发行的期限为一年的私募证券投资基金产品。
6月15日,该《基金合同》生效。经董事长审批,于当日支付了合同项下全部人民币7亿元的申购款。
具体来看,该私募基金产品风险收益特征为R4(中高风险),单笔基金份额锁定期限为365天,投资冷静期为24小时,基金止损线为基金份额净值0.9元。
值得注意的是,在公告中,该公司董事会认为,私募产品属于较高风险产品,不属于公司第四届董事会第三十次会议已审议的“短期低风险或保本浮动收益型理财类产品”范围内。
此外,本次交易的金额为7亿元,占公司2022年经审计净资产的比例为8.96%,但由于《基金合同》中约定的止损线为0.9,其可能的敞口风险为7000万元,占公司2022年经审计归母净利润的比例为13.27%,超过10%,属于董事会审批权限。
因此,公告称,公司将尽快召开董事会审议购买私募产品事项。但是,由于公司与基金管理人就24小时冷静期问题存在异议,公司未能在付款后24小时内解除基金合同并收回全部款项。公司正积极与基金管理人华睿千和及基金托管人华泰证券就收回认购款进行沟通,希望妥善解决相关事宜。
上交所连夜问询
隆鑫通用这番操作引起了交易所的注意。
当晚,上海证券交易所(以下简称上交所)对隆鑫通用发布问询函,问询函表示,隆鑫通用本次购买私募投资基金产品应履行董事会决策程序,但公司尚未履行。

据此,上交所要求隆鑫通用补充披露以下信息:涂建华以公司名义购买私募股权投资基金是否取得公司董事会授权,并说明在未履行董事会审议披露程序的情况下,公司与华睿千和及华泰证券签订的基金合同是否生效;本次购买私募投资基金产品的决策程序和主要决策人,包括合同签订和付款阶段各流程的具体决策人、参与人和执行人;公司针对投资理财业务制定的财务审批和内部控制制度,并结合本次投资未履行董事会决议的情况说明相关内控制度是否健全有效、制度执行是否存在瑕疵。
问询函称,公开资料显示,公司董事长暨实际控制人涂建华由于巨额债务无法清偿,已被多家法院列为失信被执行人,至今尚未清偿完毕。此外,涂建华控制的公司控股股东隆鑫控股有限公司因资不抵债,目前尚处于破产重整过程中。在此背景下,涂建华决定购买私募投资基金并已将7亿元申购款支付完毕。
故上交所要求隆鑫通用认真核查并披露涂建华以公司名义购买私募投资基金产品的动机及必要性,相关产品底层投资情况和资金去向,核实投资资金是否直接或间接流向涂建华及其关联方,并据此说明是否存在资金占用及其他可能侵占上市公司利益的情形。
此外,上交所还要求隆鑫通用补充披露私募基金管理人华睿千和的股权结构、实际控制人、主营业务、财务经营状况以及私募投资基金产品的基本情况等。
上市公司现金管理须审慎
近年来,很多上市公司为了提高资金使用效率都会选择利用闲置资金购买理财产品。为最大程度保护中小投资者的利益,购买理财产品需要在符合公司章程、财务政策、内控流程的前提下进行。
“上市公司与私募机构在没有董事会决议的情况下签署合同,合同效力有待商榷。”上海德禾翰通律师事务所律师桑田说,根据公司法规定,公司对外投资须经董事会、股东(大)会等机构决议。本案中,投资冷静期应当在7亿资金到位以后才开始计算,冷静期后还有回访确认的窗口可以解除合同。
桑田进一步表示,根据中基协的规定,基金合同应当约定不少于24个小时的投资冷静期,冷静期从基金合同签署完毕且投资者交纳认购基金的款项后起算,也就是说,投资者在付款后24小时内可以解除合同。
“冷静期结束后,私募机构应当对投资者进行回访,基金合同还应当约定,投资者在私募机构回访确认成功前仍有权解除基金合同。”桑田说,实际操作中,如果投资者在投资初期希望撤回投资,私募机构通常也会与之友好协商,妥善解决。
沪上一家私募机构的合规人士表示,如果私募基金产品的投资者在过了产品冷静期的情况下想要解除基金合同并收回全部款项,在大多数情况下,投资者与私募会积极协商寻找解决方案,最终走到诉讼的还是少数。从具体的解决方案本身来看,也并没有惯例,需要双方根据实际情况进行沟通。
该合规人士进一步补充道,私募基金管理人可决定是否对基金产品行使临时开放的权限,具体要看双方合同约定。“一般私募产品冷静期为24小时,也有私募基金产品的冷静期为48小时,具体要看托管机构。”上述人士表示。
关键词: 上市公司 私募 隆鑫通用